科学研究において、大量の文献から必要な情報を抽出することは非常に重要な作業です。しかし、手動での抽出は非常に時間がかかる上、誤りが発生する可能性もあるため、自動化が求められていました。
そこで、ウィスコンシン大学の研究者らは対話型AIを活用したデータ抽出手法「ChatExtract」を提案し、ChatGPTを使用した高精度なデータ抽出を実証しました。
プロンプトを工夫することによって前提条件の入力なしに論文から高精度なデータ抽出を行うのは、ChatGPTだけでなく他の対話型AIでも使えるテクニックとのことです。

注目すべきポイント
- 科学研究において、大量の文献から必要な情報を抽出することは非常に重要な作業である。
- 手動での抽出は非常に時間がかかる上、誤りが発生する可能性もあるため、自動化が求められていた。
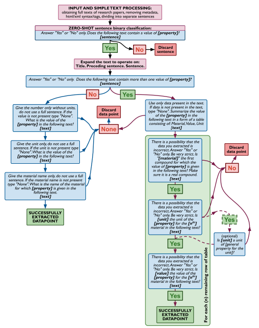
- 対話型AIを活用したデータ抽出は、プロンプトとフォローアップの質問を工夫し、情報の正確性を確認することで、高精度に行うことができる。また事前の調整やコーディングを必要としない。
- ChatGPTを使用したデータ抽出では人間の専門家に匹敵する高い精度が実証され、科学研究に革新をもたらす可能性がある。
参照論文情報
- タイトル:Extracting Accurate Materials Data from Research Papers with Conversational Language Models and Prompt Engineering — Example of ChatGPT
- 著者:Maciej P. Polak, Dane Morgan
- URL:10.48550/arXiv.2303.05352
関連研究
ChatGPTに「画像処理能力」が備わる マイクロソフトの研究グループが開発
ChatGPT、「金融」と「心理学」の専門知識で特に役立つとの傾向が顕著に
対話型AIで高精度なデータ抽出が可能に
今回ウィスコンシン大学の研究者らが論文「Extracting Accurate Materials Data from Research Papers with Conversational Language Models and Prompt Engineering — Example of ChatGPT」で提案したのは、新しい自然言語処理の手法です。具体的には、プロンプトとフォローアップの質問を工夫し、情報の正確性を確認することで、高品質なデータを抽出します。また、対話型AIを活用することで、以前のプロンプトや回答情報を保持し、情報の継続性が確保できます。
研究者らは本手法を「ChatExtract」と名付けました。

論文によると、対話型AIを使用したデータ抽出は事前の調整やコーディングを必要としないため、効率面からも科学分野に大きな貢献が期待されます。
正確性の面でも目を見張る結果が出ています。研究者らは、ChatGPTを用いて物性値である体積弾性率や臨界冷却速度のデータ抽出を試みました。その結果、100%の精度と90%以上の再現率を達成し、人間の専門家に匹敵する高い精度を実現しました。